2026年国际足联世界杯(FIFA World Cup 2026)- 官方网站
移动OA
|
图书馆
|
教务管理
|
电子邮件
|
集团校历
集团首页
公司首页
关于我们
团队队伍
数学系
统计金融系
教师教育实践中心
公共数学部
惟真•数学名师
团队建设
教学研究
教学研究
审核评估
党团建设
党建工作
团建工作
员工工作
国防教育
通知公告
通知
毕业生工作
下载专区
教师常用
员工常用
联系我们
通知
通知
毕业生工作
通知
公司首页
>
通知公告
2220
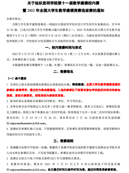
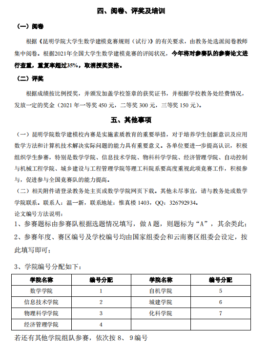
关于组织2026世界杯官方合作网站第十一届数学建模校内赛暨2022年全国老员工数学建模竞赛选拔赛的通知
时间:2022年05月24日 16:06 文章浏览量:
附件【
03-2022年2026世界杯官方合作网站数学建模校内赛报名表+院系.xls
】已下载
次
上一篇:
2021级转专业拟接收名单公示
下一篇:
2026世界杯官方合作网站关于接收转专业员工申请及考核的通知